Symphonie cosmique : La naissance de l'astronomie multimessager le 17 Aout 2017

Lumière, trous noirs, Big-Bang, ... les grandes questions sur l'Univers tout entier
Répondre
Avatar du membre
Jean-Jacques Wawrzyniak
Messages : 2897
Enregistré le : 14 nov. 2018 15:17

Symphonie cosmique : La naissance de l'astronomie multimessager le 17 Aout 2017

Message par Jean-Jacques Wawrzyniak »

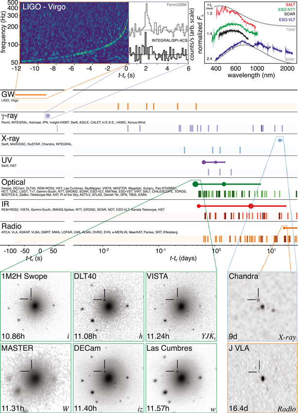
Le 17 Aout 2017, détectées depuis la Terre, 2 étoiles à neutrons spiralent autour d'elles et fusionnent.
Le résultat est GW170817, une nouvelle étoile à neutron. Cela s'est produit dans NGC 4993.
Capture.JPG
Sur cette photo on voit, 10,9 heures plus tard, l'apparition de GW170817.

Dans un premier temps le signal gravitationnel à été détecté par LIGO et VIRGO.
Puis une contrepartie électromagnétique est apparue dès 1,7 seconde plus tard :-) avec un sursaut rapide, une émission de rayon gamma.
Dans les heures, jours, semaines plus tard, il a été observé des émissions d'ondes électromagnétiques couvrant tout le spectre de fréquences, X, UV, visible, IR, Radio comme le montre la photo ci dessous.
apjlaa91c9f2_lr.jpg
1/3 de la communauté scientifique du domaine a contribué à cette découverte et à la rédaction d'un article !!! :bravo2
Ainsi est née l'astronomie multi-messager.
https://iopscience.iop.org/article/10.3 ... jlaa91c9s4

Tout simplement colossal :bravo :tchin



JJ
Φύσις κρύπτεσθαι φιλεῖ - Phusis kruptesthai philei - La Nature aime à se cacher - Héraclite d'Éphèse
Répondre